尊敬的患者:
为加强医院感染防控,切断疫情传播途径,保障人民群众健康安全,防控疫情期间,我院门诊自2月16日起取消门诊现场挂号,实行全面预约挂号。恢复现场挂号时间另行通知。
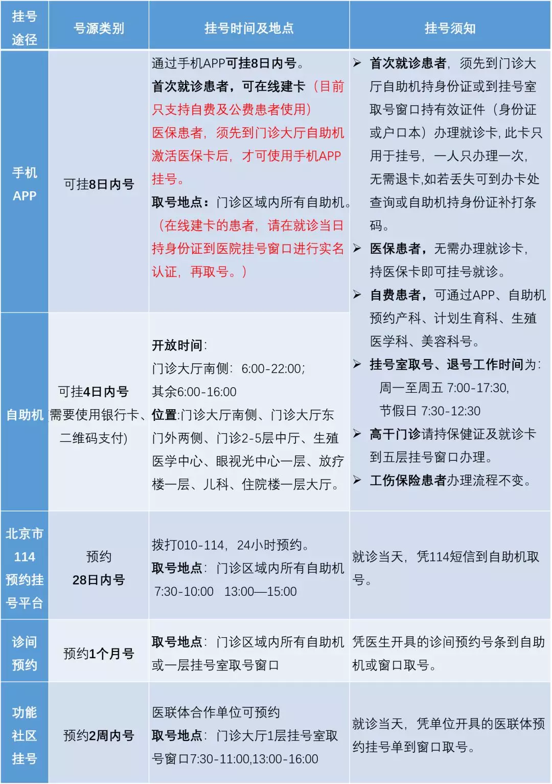
您可通过APP、自助机、114平台、电话预约等途径预约挂号(含医保特病患者),自助机取号。
自助机取号含APP预约取号、114预约取号、诊间预约取号等。
挂号窗口:办理退号、功能社区取号及其他特殊业务。
咨询电话:88325219 88325220
给您带来不便,敬请谅解。
北京大学人民医院
2020年2月14日
挂号途径及开放时间











