2月11日,权威学术期刊Science子刊Science Advances在线发表了北大-清华生命科学联合中心、北京大学人民医院栗占国课题组有关肠道菌群调控类风湿关节炎的研究论文。
该研究通过宏基因组和代谢组学分析发现类风湿关节炎(RA)患者肠道丁酸相关菌群失衡,与患者自身免疫异常及病情程度有关。
在题为Intestinal butyrate-metabolizing species contribute to autoantibody production and bone erosion in rheumatoid arthritis的论文中,研究者通过类风湿关节炎患者分层,利用quasi-paired方法对肠道菌群的分析,结合体内体外实验揭示了丁酸及相关肠道菌群在RA发病中的机制。
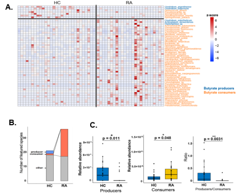
类风湿关节炎患者产丁酸菌和耗丁酸菌的结果分析(A)显示,与正常人相比,RA患者耗丁酸菌增多,产丁酸菌减少(B,C)。
该研究发现丁酸代谢菌群失衡可减少丁酸含量,进而促进RA抗体的形成和骨质破坏。课题组还进一步探索了丁酸调节RA患者免疫反应的分子机制:促进Treg 细胞分化并抑制 Th 17和滤泡辅助T细胞(Tfh)分化;同时,也可抑制破骨细胞的活性,降低HDAC和促炎细胞因子的表达。研究表明,补充含丁酸饮食可有效抑制实验性关节的发生发展,通过促进Treg细胞和抑制Tfh细胞分化,进而改善免疫稳态。研究结果表明,肠道菌群及丁酸代谢通路在 RA 发病中发挥关键作用,为临床应用丁酸治疗 RA提供了实验依据。
北京大学人民医院风湿免疫科何菁教授、李静博士后和北京基因组研究所的楚亚男、南方科技大学孟庆仁为该论文的共同第一作者,北京大学人民医院、北大-清华生命科学联合中心栗占国教授、北京基因组研究所的康禹副研究员和于军研究员为共同通讯作者。该研究得到了国家自然科学基金重点项目,北大-清华生命科学中心(CLS)和北京市重点实验室等的资助。
(供稿:风湿免疫科 责编:汪铁铮)










